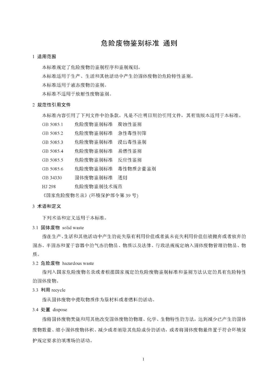
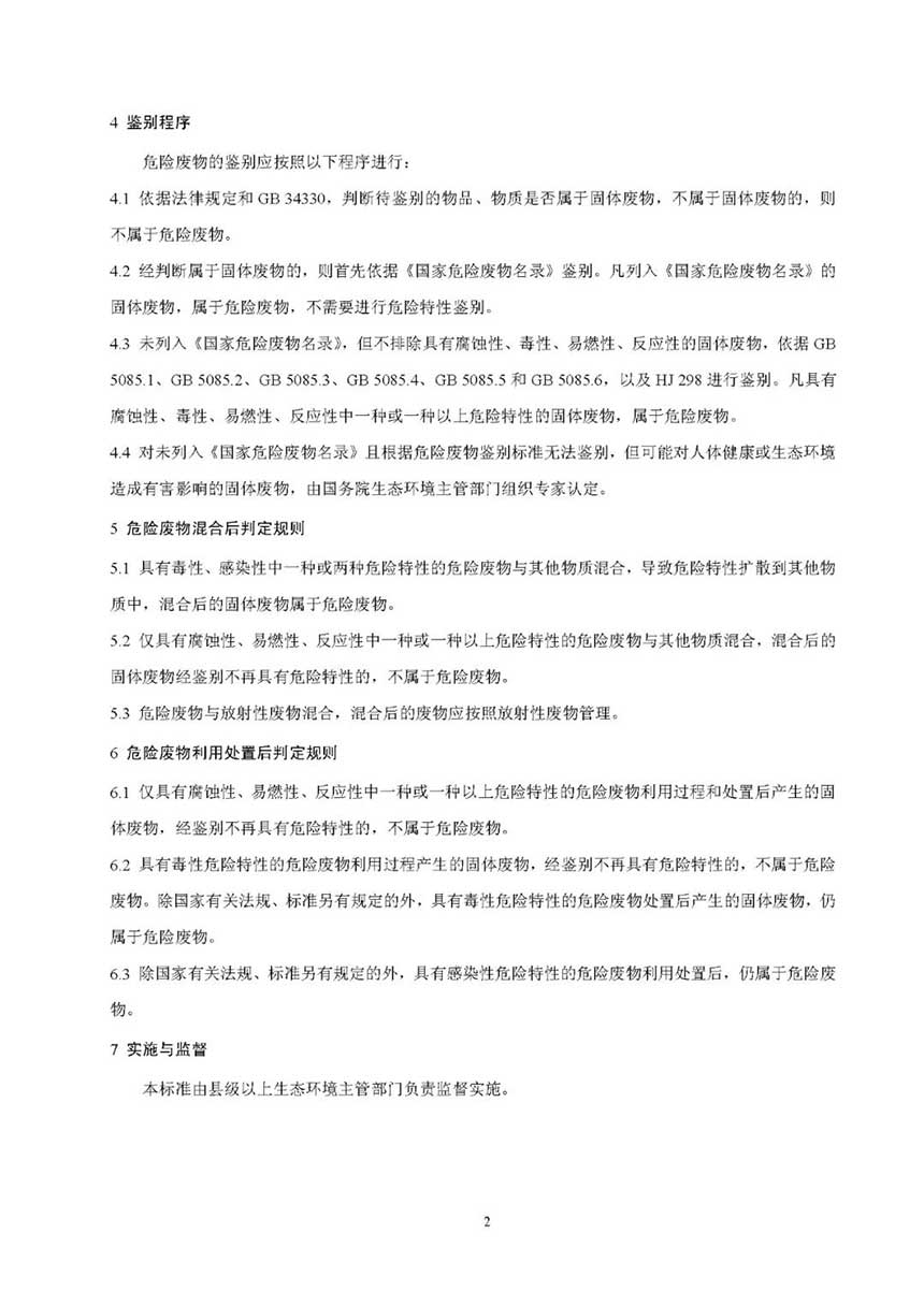
生態環境部發布《危險廢物鑒別標準 通則》(GB 5085.7-2019)
來源:生態環境部 發布時間:2019-11-18 17:00:27 瀏覽量:0

關于發布《危險廢物鑒別標準 通則》(GB 5085.7-2019)的公告
為貫徹《中華人民共和國環境保護法》《中華人民共和國固體廢物污染環境防治法》,防治污染,保護和改善生態環境,現批準《危險廢物鑒別標準 通則》為國家環境保護標準,并由生態環境部與國家市場監督管理總局聯合發布。 《危險廢物鑒別標準 通則》(GB 5085.7-2019)。 以上標準自2020年1月1日起實施,自實施之日起,《危險廢物鑒別標準 通則》(GB 5085.7-2007)廢止。 以上標準由中國環境出版集團有限公司出版。標準內容可在生態環境部網站(http://www.mee.gov.cn)查詢。 抄送:各省、自治區、直轄市生態環境廳(局),新疆生產建設兵團生態環境局,環境標準研究所。



